时隔3年,中国重启探亲签证!
时隔3年,中国终于重启探亲签证!这意味着,外籍华人终于可以回国了!
中国驻新加坡大使馆在今天发布了《关于调整疫情期间赴华签证申请要求的通知》。自2022年6月10日起,中国驻新加坡使馆调整赴华商务、工作、探亲等签证办理要求。更新后的办理流程和材料要求如下:
- 在线填写签证申请表,打印出确认页及表格,并在确认页及表格第九项签字。
- 在线预约递交申请时间,打印出签证预约确认表。
- 按预约时间本人亲自到中国签证申请服务中心递交申请,并留存十指指纹。
申请材料
- 在线填写的申请表(打印全表);
- 护照原件和资料页复印件;
- 照片1张;
- 合法停留或居留证明(适用于在新加坡的其他国家公民);
- 原中国护照或原中国签证(适用于曾有中国国籍,后加入外国国籍者);
- 带可验证二维码的新冠肺炎疫苗接种证明
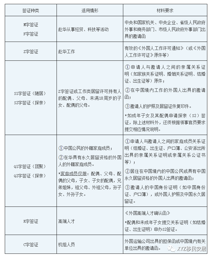
- 各类签证材料(如下图)
- 上述可受理范围以外的紧急人道主义签证,如赴华奔丧或探望病危重亲属,须提交死者或患病亲属的身份证件(如外国人护照等),死亡证明或医院出具的诊断书、病危通知书,亲属关系证明等材料。
新闻相关链接:
