EE和AIP职业分类变更,看看有没有你的职业

图片

EE重开在即,移民部对该项目要进行大改革越来越多。而我们即将面对的还有国家职业分类(NOC)的更新!

往期文章:

2021年版加拿大职业大纲NOC已发布,将于2022年下半年启用!

加拿大移民部将对快速通道进行大改革,抽签将指定优先职业

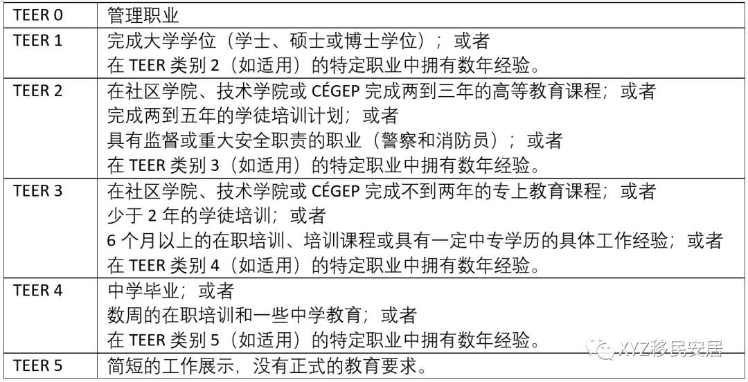
NOC 2021 将于 2022 年 11 月生效。NOC 2021的主要变化是目前的四类“技能等级”结构已经过大修,并被新的六类系统所取代。新系统概述了进入每个职业所需的培训、教育、经验和责任 (TEER) 水平。新的 TEER 结构如下:

图片
图片
图片

对EE的调整

  • 原EE候选人需要满足NOC 0/A/B的职业要求,现在被转化为TEER 0/1/2/3类。
  • 根据内部公布的信息,共有 16 个职业将有资格获得 Express Entry,而有3 个将不符合资格。
  • 更多具体职业分类还在调整中。

16个原C类职业,调整后将符合EE入池:

图片

3个原符合入池条件的职业,将不再符合入池条件:

图片

但,这三个职业将仍然有资格参加具有更广泛职业资格标准的计划,例如省提名计划的某些类别。

图片

对大西洋项目的调整

除了EE以外,受此次影响的还有大西洋项目,其调整包括:

  • 原AIP的要求是NOC C及以上,现调整为TEER 4或以上
  • 暂定12个现在符合AIP的职业不再符合。
    图片